91直播app
English
91直播app
91直播app 概况
使命和愿景
91直播app 介绍
院务委员会
师资队伍
常任教授
特聘教授
研究员
特聘研究员
博士后
支撑人员
行政人员
学生培养
本科生培养
研究生培养
学生风采
规章制度
招生工作
硕士研究生招生
博士研究生招生
招生Q&A
实习就业
实习信息
就业信息
新闻信息
新闻
学术讲座
国际交流
通知公告
人才招聘
全职教授
科研人员
支撑岗位
管理岗位
资料下载
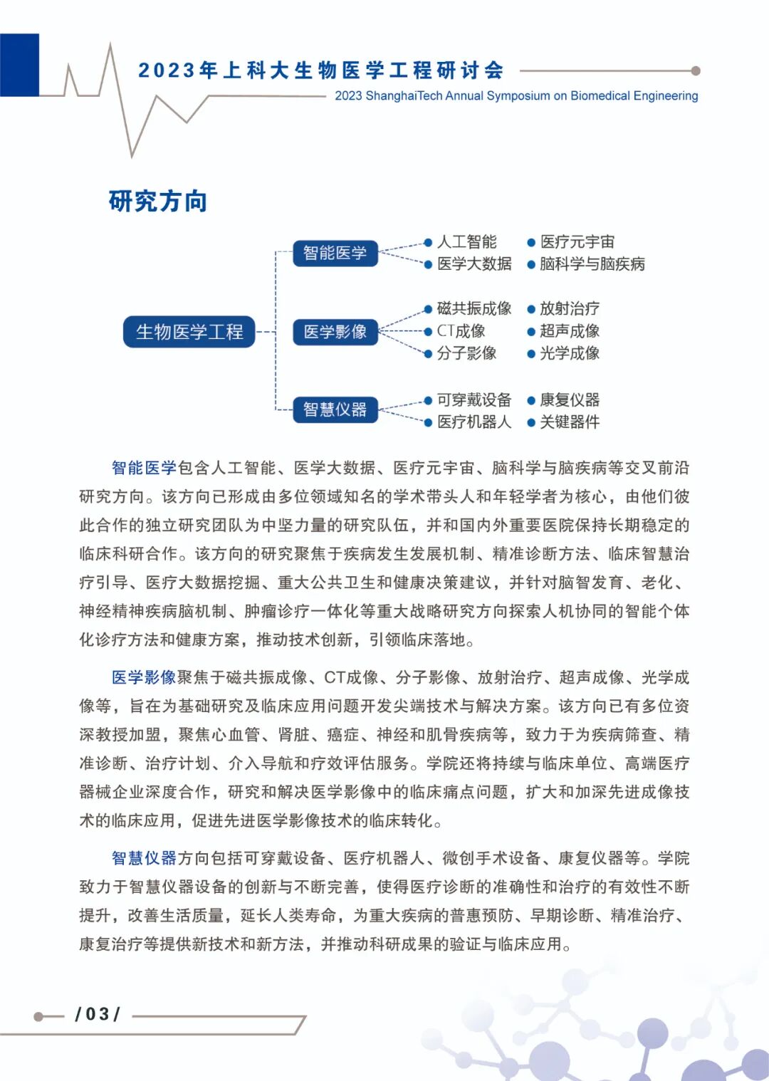
请查收202391直播app 研讨会会议手册、直播方式
发布时间:2023-11-11
浏览次数:
1234